分享到:

国家药监局:板蓝根注射液、注射用黄芪多糖、灯盏花素氯化钠注射液说明书修订

发布时间:2022-11-02    

11月1日,国家药监局网站发布《国家药监局关于修订注射用黄芪多糖、灯盏花素氯化钠注射液和板蓝根注射液等药品说明书的公告(2022年第97号)》。全文如下。


国家药监局关于修订注射用黄芪多糖、灯盏花素氯化钠注射液和板蓝根注射液等药品说明书的公告

(2022年第97号)

根据药品不良反应评估结果,为进一步保障公众用药安全,国家药品监督管理局决定对注射用黄芪多糖、灯盏花素氯化钠注射液和板蓝根注射液说明书中的警示语及【不良反应】、【禁忌】和【注意事项】项进行统一修订。现将有关事项公告如下:


一、所有上述药品的上市许可持有人均应依据《药品注册管理办法》等有关规定,按照相应附件要求修订说明书,于2023年1月27日前报省级药品监督管理部门备案。


修订内容涉及药品标签的,应当一并进行修订;说明书及标签其他内容应当与原批准内容一致。自备案之日起生产的药品,不得继续使用原药品说明书。药品上市许可持有人应当在备案后9个月内对已出厂的药品说明书及标签予以更换。


二、药品上市许可持有人应当对新增不良反应发生机制开展深入研究,采取有效措施做好药品使用和安全性问题的宣传培训,指导医师、药师和患者合理用药。


三、临床医师、药师应当仔细阅读上述药品说明书的修订内容,在选择用药时,应当根据新修订说明书进行充分的获益/风险分析。


四、患者用药前应当仔细阅读药品说明书,使用处方药的,应严格遵医嘱用药。


五、省级药品监督管理部门应当及时督促行政区域内上述药品的药品上市许可持有人按要求做好相应说明书修订和标签、说明书更换工作,对违法违规行为依法严厉查处。


特此公告。


附件:

1.注射用黄芪多糖说明书修订要求

2.灯盏花素氯化钠注射液说明书修订要求

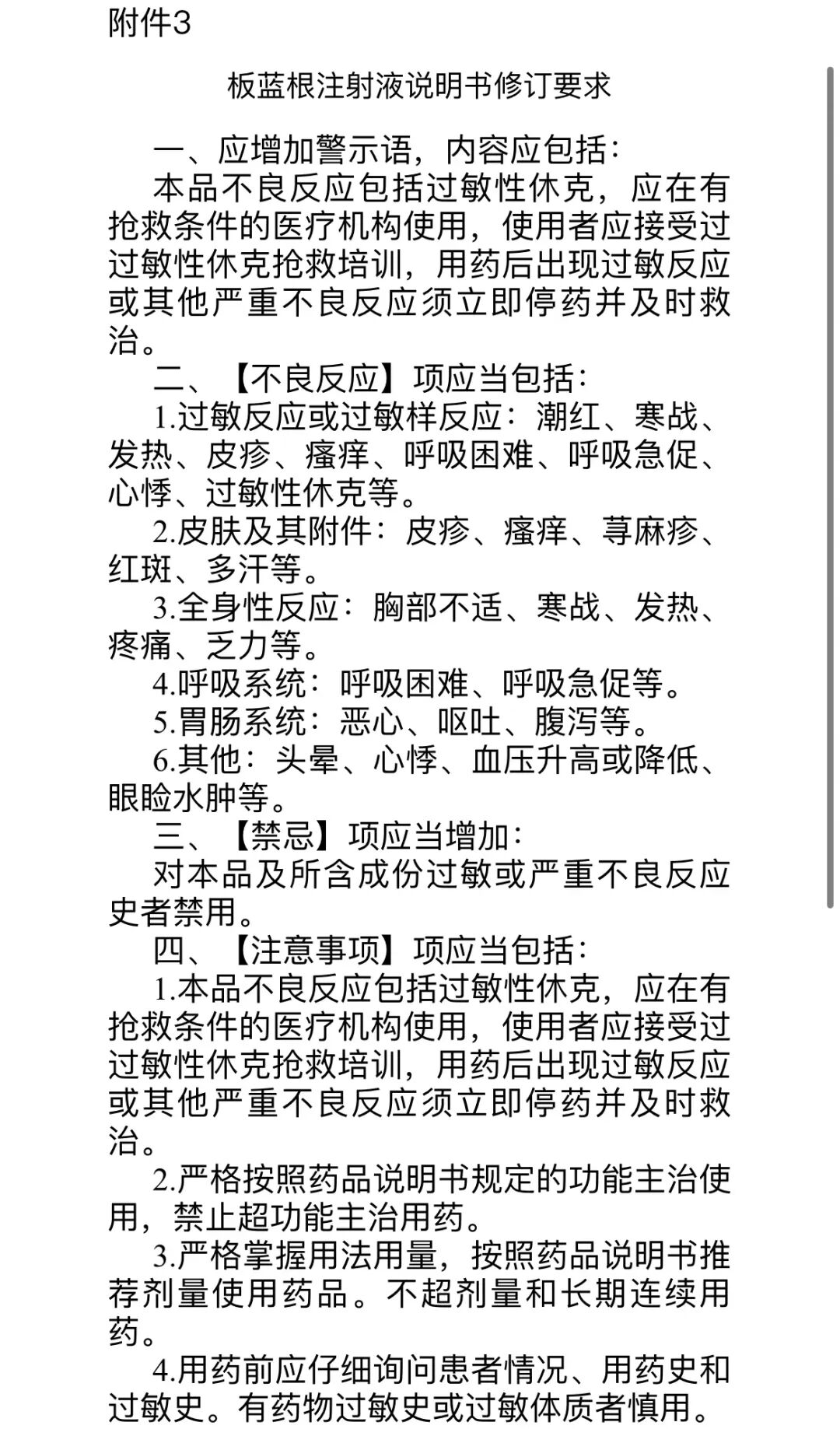
3.板蓝根注射液说明书修订要求


国家药监局

2022年10月28日



(来源:国家药监局官网)

Baidu
map